吃瓜网
学校官网
/
学院网站
主页
新闻动态
吃瓜网公告
学工团队
团学组织
学生管理
评奖评优
资助勤工
创新创业
心理健康
事务指南
升学就业
下载专区
学生工作网
评奖评优
>
资助勤工
>
创新创业
>
心理健康
>
事务指南
>
事务指南
主页
>
学生管理
>
事务指南
>
正文
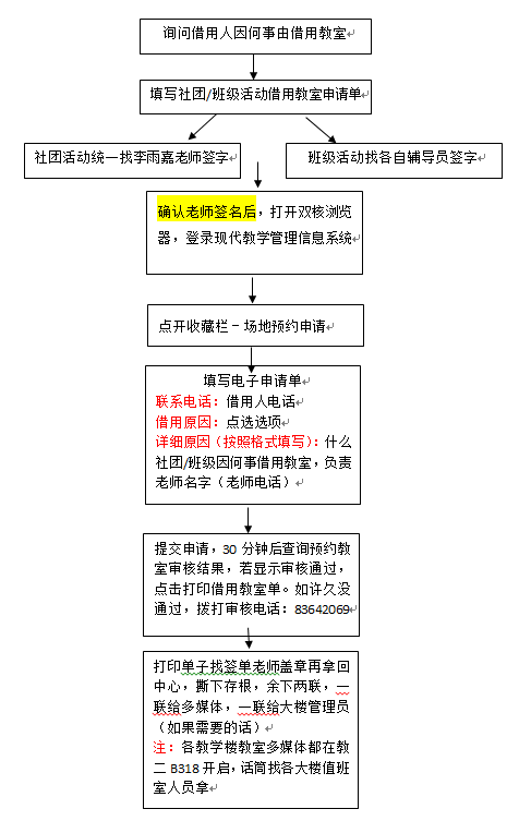
借用教室流程及注意事项
来源 :
作者 :
时间 :
2021-07-04
点击数:291
打印
地址:浙江省嘉兴市南湖区广穹路899号 吃瓜网 邮编:314001 电话:0573-83647023 Email:
[email protected]
版权所有 © 2021 吃瓜网 学生工作办公室 All Rights Reserved 浙ICP备12033620号-2 浙公网安备 33049802000391号 技术支持:亿校云